
北京瑞光極遠數碼科技有限公司
銷售熱線:010-51668966
24小時服務熱線:010-51668966
地址:北京市海淀區上地六街康得大廈
網站:www.wxyydpzs.com
城市應急管理系統
城市應急管理系統
1. 需求
1.1. 高可靠性
1.2. 災備能力
1.3. 快速、簡潔的調度操作
1.4. 全程留痕
1.5. 協同指揮和通信
2. 應急指揮調度系統
2.1. GIS地理信息系統
2.2. 調度接處警
2.3. 現場視頻圖傳系統
2.4. 事件處置系統
2.5. 無人機防護系統
2.6. 數字錄音系統
2.7. 信息管理及查詢
2.8. 模擬演練系統
2.9. 應急培訓系統
2.10. 顯示控制系統
2.11. 廣播系統
2.12. 會議系統
2.13. 通信監控及控制系統
2.14. 移動指揮系統
2.15. 及時、準確地掌握被控車輛、船舶和人員等移動目標的實時情況和準確位置
3. 平時城市應急指揮管理
3.1. 基礎數據管理
3.2. 危險源管理
3.3. 關鍵基礎設施管理
3.4. 監測監控信息管理
3.5. 安全教育管理
3.6. 城市應急資源管理
3.7. 城市應急預案管理
3.8. 城市應急能力評估
3.9. 城市應急演練信息管理
3.10. 預測 預警信息管理
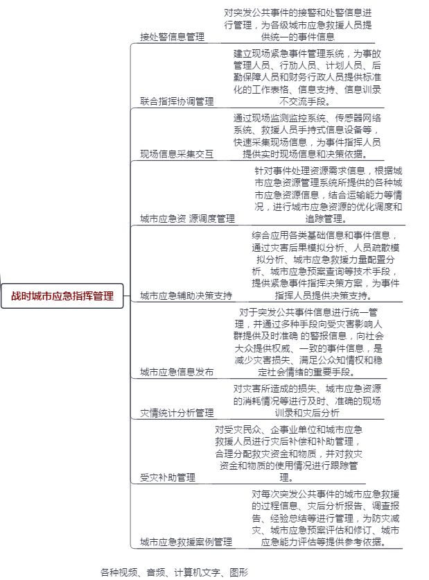
4. 戰時城市應急指揮管理
4.1. 接處警信息管理
4.2. 聯合指揮協調管理
4.3. 現場信息采集交互
4.4. 城市應急資 源調度管理
4.5. 城市應急輔助決策支持
4.6. 城市應急信息發布
4.7. 災情統計分析管理
4.8. 受災補助管理
4.9. 城市應急救援案例管理
5. 視頻監控系統
5.1. 各種視頻、音頻、計算機文字、圖形信息等進行收集、選 取、存儲,并控制顯示在大屏幕、大尺寸視頻監視器和首長多媒體終端等顯示設備上
5.2. 監控場所(包括市級機關、交通路口、公共場所、金融機構、大型商場、 郵電通信樞紐、車站、碼頭等)進行實時集中監控
6. 可視化展示系統
6.1. 應急指揮一張圖全面決策
6.2. 應急地理信息顯示
6.3. 應急車輛狀態顯示
6.4. 氣象顯示
6.5. 應急實力信息顯示
6.6. 災情受理地點顯示
6.7. 主要交通道口交通狀態顯示
6.8. 部分重點保衛目標監控顯示
7. 應急預防
7.1. 數據信息采集
7.2. 智能巡查
7.3. 報警聯動
7.4. 事件處置系統
8. 應急處置
8.1. 應急預案
8.2. 融合通信
8.3. 視頻會商
8.4. 事件處置系統
上一篇:IDM 應急指揮系統 解決方案
下一篇:返回列表